您现在的位置:首页 > 上一届欧洲杯进7球比分 > 政策法规 > 政策法规(国家)
锂离子电池行业两规范文件公告 今年2月15日起施行
工业和信息化部
本站
2019-01-25
7555
2019年 第5号
为进一步加强锂离子电池行业管理,推动产业加快转型升级,我部对《锂离子电池行业规范条件》和《锂离子电池行业规范公告管理暂行办法》进行了修订,形成《锂离子电池行业规范条件(2018年本)》和《锂离子电池行业规范公告管理暂行办法(2018年本)》。现予以公告。
附件:
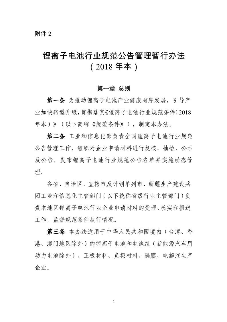
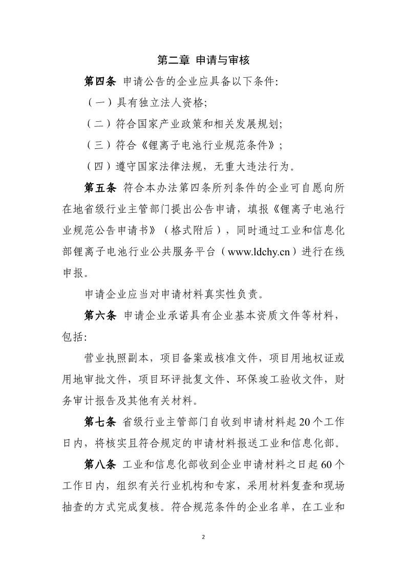
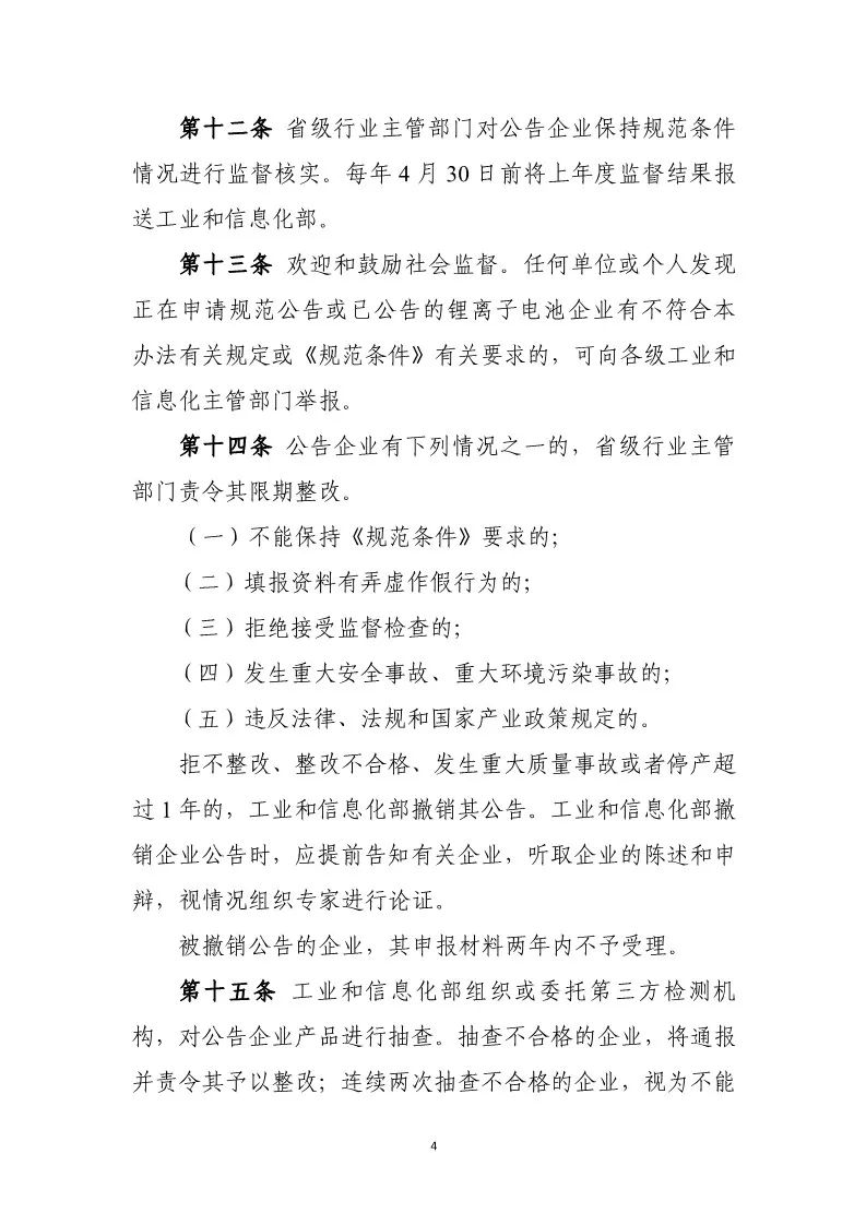
1.锂离子电池行业规范条件(2018年本)
2.锂离子电池行业规范公告管理暂行办法(2018年本)
工业和信息化部
2019年1月16日